2019年广东专插本考试大学语文真题及答案!大学语文是这两年广东专插本改革后文学类专业常考的专业基础课,下面是2019年广东专插本考试大学语文真题及答案,一起来练习下!
2019年广东专插本考试大学语文真题:







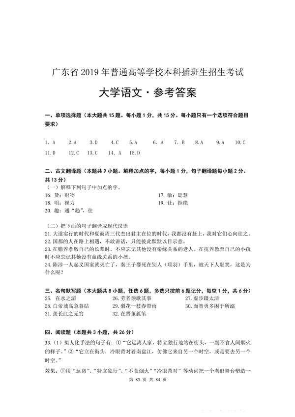
2019年广东专插本考试大学语文真题答案:


在线留言领取最新考纲真题、官方教材5G资料包!
以上就是对于【2019年广东专插本考试大学语文真题及答案!】方面的内容,更多【2019年广东专插本考试大学语文真题及答案!】相关资讯,请继续关注广东专插本备考网(www.haixuelingke.com),需要获取广东专插本历年真题、复习资料、各科目的考试教材的同学,可以在线留言给老师!