广东省2019年专插本招生考试《民法》真题及答案!民法是广东专插本法学类专业的常考科目,下面是广东省2019年专插本招生考试《民法》真题,同学们测试下了!
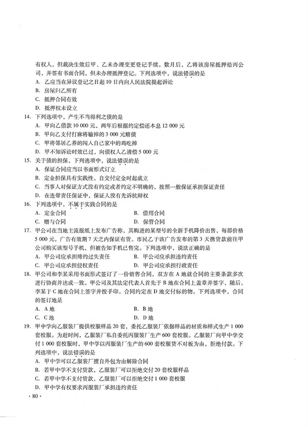
广东省2019年专插本招生考试《民法》真题:






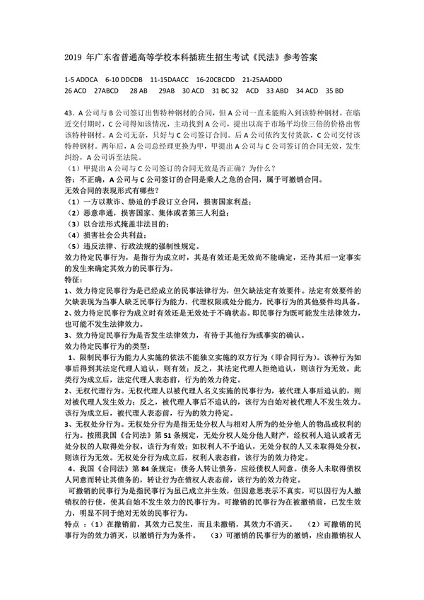
广东省2019年专插本招生考试《民法》真题答案:


在线留言领取最新考纲真题、官方教材5G资料包!
以上就是对于【广东省2019年专插本招生考试《民法》真题及答案!!!】方面的内容,更多【广东省2019年专插本招生考试《民法》真题及答案!!!】相关资讯,请继续关注广东专插本备考网(www.haixuelingke.com),需要获取广东专插本历年真题、复习资料、各科目的考试教材的同学,可以在线留言给老师!